校園公告
| 公告主旨 | 113學年度暑假及114學年度第一學期課後照顧班於6/2~6/10開放報名 |
|---|---|
| 發佈日期 | 2025 年 6 月 02 日 |
| 發佈單位 | 註冊設備組 |
| 公告類別 | 重要宣導 |
| 公告等級 | 無 |
| 點閱次數 | 1,240 |
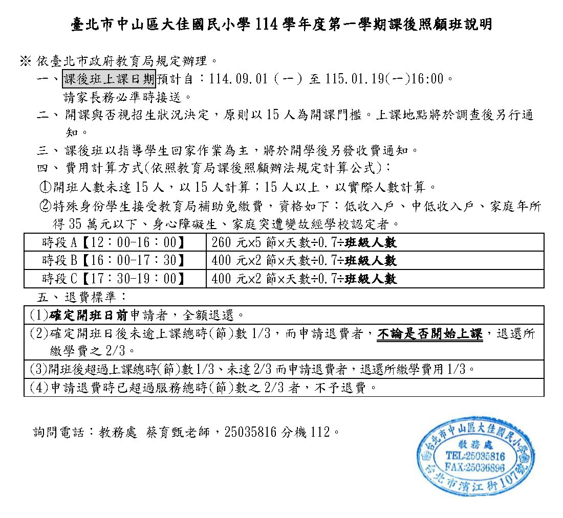
| 公告內容 | 親愛的家長您好: 學校將於6/2~6/10調查貴子弟於113學年度暑假及114學年度第一學期參與課後照顧班之情形,請於調查期間根據114學年度的年級至以下連結進行填寫。若有疑問,也請致電(02)25035816-112 蔡育甄老師,感謝!
臺北市中山區大佳國民小學114學年度第一學期 一年級課後照顧班 意願調查表 臺北市中山區大佳國民小學114學年度第一學期 二年級課後照顧班 意願調查表 臺北市中山區大佳國民小學114學年度第一學期 三年級課後照顧班 意願調查表 臺北市中山區大佳國民小學114學年度第一學期 四年級課後照顧班 意願調查表 |
| 相關附件 |

